請開啟javascript功能,才能正常使用網站功能,如無法開啟,請聯絡網站管理員,我們將為您處理。
:::

最新消息內容

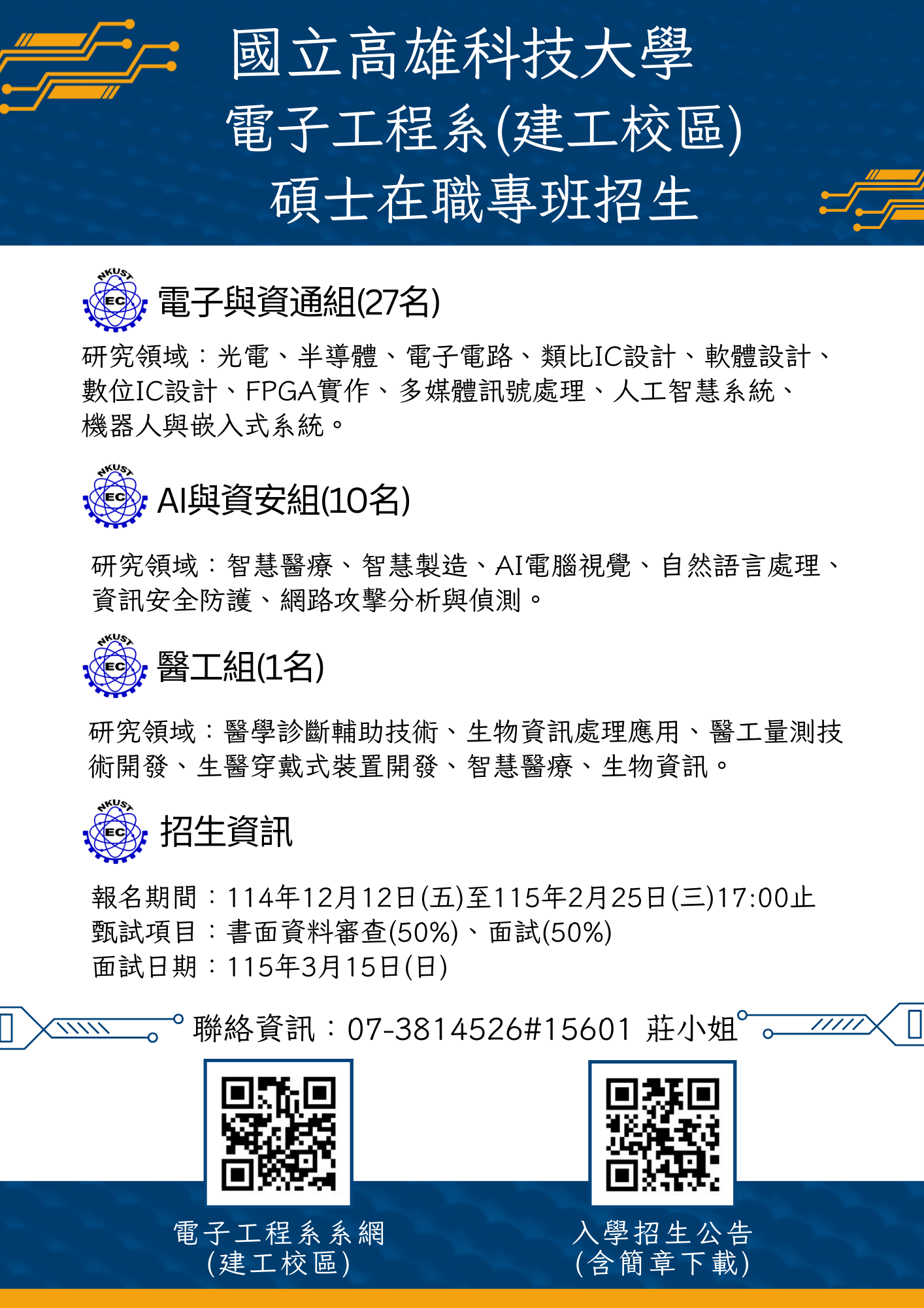
* 公告標題: 國立高雄科技大學電子工程系(建工校區)115學年度碩士在職專班入學招生資訊
* 公告部門: 教務處
* 公告時間: 2025-12-01
* 公告結束: 2026-02-25
* 公告內容: 說明:
一、本校電子工程系(建工校區)115學年度碩士在職專班入學招生簡章及招生海報,如附件。

二、報名時間:自114年12月12日(五)上午10:00至115年2月25 日(三)下午5:00止,一律採網路報名。

三、相關報考資訊可參閱國立高雄科技大學招生資訊網,網址: https://ada.nkust.edu.tw/p/405-1057-98255,c2484. php

四、有關招生問題,請洽國立高雄科技大學電子工程系(建工校區),莊雅雯小姐,07-3814526,分機15601。 
* 附件1 : *
Download 1
* 附件2 : *
Download 2
* 附件3 :